编者按:受疫情的影响,伟德国际victor1946开展“守卫·守未”活动,组建党性砺炼先锋服务队,为武汉市一线公安民警子女提供课业辅导。党性砺炼先锋服务对成员无私奉献、不求回报,凭着自身的热血与激情,投身到课业辅导的服务中,散发着炽热的光芒,宛如一位位活雷锋。他们自身的行为就是在演绎雷锋精神,将雷锋精神无限传递,吸引更多人参与到公益服务当中来,也让我们每一个人感受到:雷锋,无处不在!
人物信息:
黄巧悦,女,共青团员、伟德国际victor19462018级经济学专业学生。大一时曾担任1801经济班班长、通识教育学院明志苑共青团总支部委员会书记、学生会公安部部长等职位。曾获校级模范团干、院级优秀团员、优秀学生干部等称号。

初识初印象:
据黄巧悦同学介绍在她的印象中:乐乐是一个有着很高学习积极性的孩子,课堂积极互动,课下认真完成学习小任务。他对数学很感兴趣,基础牢、记得快,有时乐乐同学还会拿一些他刚学会的公式来考考自己。乐乐同学家里还有个妹妹,由于爸爸一直在单位值班,妈妈白天要上班。所以乐乐同学经常白天上完网课下午就要忙着做作业和带妹妹,晚上则是进行一小时的线上辅导,但他每天都能准时上线,两人共同学习进步。采访之余我们了解到乐乐同学和黄巧悦之间还有这一段误打误撞的缘分。对接之初,黄巧悦收到的信息是需要辅导一名六年级孩子的数学科目,而和家长初次交流时,黄巧悦则坦言自己更加擅长的是英语和语文科目,但仍然有信心会辅导好小朋友的数学科目。谁知乐乐的妈妈说的弱项其实是语文和英语,数学是因为他自己感兴趣才报上去的。在征求了乐乐的意见后,黄巧悦和乐乐同学妈妈一拍即合,成功地从一名单科辅导小老师变成全科辅导小老师。

同行共成长:
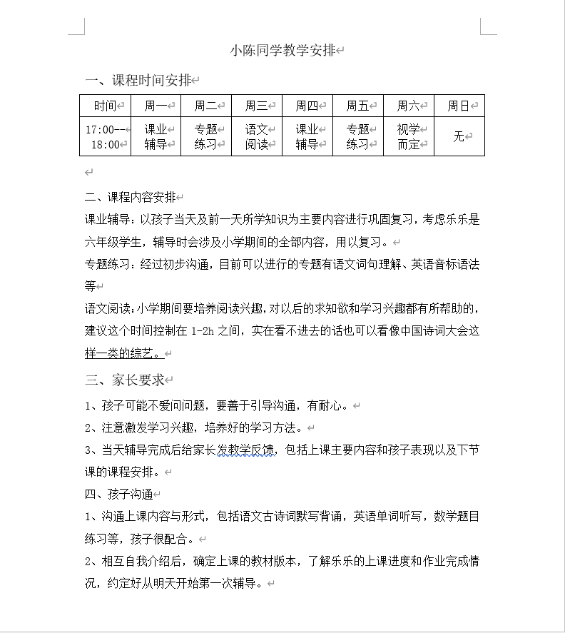
黄巧悦的课堂教学是一个循序渐进的过程:从2月16日起,按照每周五节课,一二四五语数英,星期三阅读课的上课安排她已经给乐乐上了整整10节课。谈及十节课后的感受,她说:“在这十节课中,我也慢慢看到了一个更加立体丰满的乐乐。他会犯小朋友粗心大意的计算错误,也可能会在写语文阅读时跳句漏句、会遗忘一些学过的英语单词。了解这些薄弱后我也会对症下药,比如语文进行阅读专题讲解,数学进行限时计算题专练,英语则是新增加了周六周日的单词听写环节。现在我们磨合的越来越好,有时我也会在上课时播放一些英文动画,科普小视频,最大限度地激发并保持乐乐的学习热情。”

在相处中反思与变化无处不在,疫情之下,小老师与小同学的特色搭档日益融洽,双人学生组合在这个特殊时期一起进步着。
当询问到教学中的一些思考与变化,黄巧悦说:“我也会时刻关注我的辅导课内容是否合适、资料是否正确、我讲解的内容是否详细高效,并作出相应的调整,我和乐乐共同的目标就是学以致用,可能我陪伴的时间不长但我希望我们都能收获成长。总的来说,我们越来越熟悉,乐乐也逐渐会向我表达自己。乐乐一开始给我的印象确实不是很爱说话的小朋友,基本上是我问他才答。但是通过这些天的接触随着关系的逐渐熟稔,乐乐越来越愿意在我面前表达自己的看法和观点,包括主动提出问题解决问题等。例如每次上完课我和乐乐都进行课堂点评:课程任务是否合理,课程难度是否适当等等,乐乐总说这是一会要让他当学生一会又要他当教导主任。其实呢,能够独立进行思考并提出观点、建议和解决问题是我想通过点评等课堂活动设计给乐乐培养的能力,希望他可以早日掌握。”

辅导有妙招:
“辅导前我都有自己进行备课,以确保课程的顺利进行。在语文方面,我联系我的小学语文老师跟他讨论教学方式,并且关注了很多公众号,学习教学方法。数学方面,我看了大概八份六年级试卷,然后了解他们现在的考试题型后也做了专门的专题讲解。英语方面,我当过英语助教,所以直接用之前的笔记和资料来辅助上课。当然辅导之路也不是一帆风顺的,在过程中遇到很多小问题,但好在有身后的老师和同学们,他们是我的智囊团小妙招。”黄巧悦说。为了能让自己的辅导对象更容易掌握知识体系,找到正确的学习方法,本次参加“守卫·守未”活动的约400名先锋队队员建立了专门的聊天群组,每天都有人在群里积极向其他“小老师”征问教学方式,上传小学至高中的各种“疑难杂题”。每个群成员都在为守育希望而努力。“有一次晚上我辅导完课程后快十点了,因为觉得乐乐对这堂课的反应不高,我便在群里向同学们询问教学方法,马上就有同学跟我热情分享起来。群里的指导老师,赵兴老师(伟德国际victor19462014届校友、现就职于新东方教育科技集团)也迅速回复了我,第一时间把适合本阶段的教辅资料发到群里。大家的热情帮助极大地鼓舞了我、帮助了我。非常感谢各位同学和后援指导教师团队。”俗话说, 众人拾柴火焰高,尽管先锋队队员们都是第一次担任小老师角色,但是有党性砺炼服务队小伙伴和后援指导教师团队不遗余力的帮助和支持,先锋队队员们说遇到什么难题也不害怕不担心。

教学有感想:
采访的最后,谈及参加本次活动的感想黄巧悦说:“身为一名普普通通的大学生,在这样的疫情面前我常感叹不能够为国效力,能够参与这样有意义的志愿活动,真正实现大学生作为社会资源的最大程度利用化,我感到万分高兴。我常说但行好事莫问前程,参加这次志愿活动我只是想尽自己的一份力量为那些奋斗在一线的警官们减轻负担,他们在前线战疫,而我们在后方守护他们的家。
此次活动也让我收获满满。学习任务繁重时,想起还要照顾妹妹的乐乐,我又坚定努力学习的心。同时给乐乐开展的教学活动设计也让我对教师有了一些思考:如何把握课外辅导与课堂教学的界限做到既不炒冷饭又不脱离课本?又如何把握发展兴趣课业减负和加强训练融会贯通的作业尺度?这些也促进我的思考与成长。
‘守卫•守未’为我提供了一个真正实现自我价值的平台;为无数忙碌的抗疫家庭提供了定心丸。身为一名先锋队队员,只有真正的来到最靠近前线的公安家庭,才能知道抗击疫情的形势有多么严峻。我希望的是我能用自己小小的力量尽可能的拧紧这条战疫线。只愿春暖花开时,举国同庆日。
我觉得我们的活动很有意义,不仅让我在疫情前尽自己的一份绵薄之力,也切实帮助了别人。我辅导的小孩的爸爸一直在一线工作不能回家,他的妈妈照顾他和妹妹两个孩子还要兼顾上班。我觉得自己做的志愿服务不是表面工程,而是能够真正发光发热的,能缓解别人家庭压力的,所以我觉得更有动力,乐在其中而且更加无怨无悔。”